Задание 409 - ГДЗ Математика 6 класс. Виленкин, Жохов, Чесноков. Учебник

Старая и новая редакции

Вернуться к содержанию учебника

406 407 408 409 410 411 412

Вопрос

Выберите год учебника

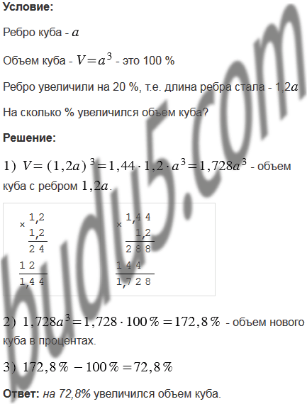
№409 учебника 2018-2020 (стр. 74):

На сколько процентов увеличится объём куба, если длину его каждого ребра увеличить на 20%?


№409 учебника 2011-2017 (стр. 65):

Три сына хана получили в наследство большую отару овец. Старшему сыну достались 25 частей стада, среднему - 10 частей, а младшему - 1 часть. Сколько овец было в отаре, если средний получил на 765 овец больше, чем младший?

Подсказка

№409 учебника 2018-2020 (стр. 74):

Вспомните:

  1. Краткую запись задачи.
  2. Что такое куб.
  3. Проценты.
  4. Как находится объем куба.

№409 учебника 2011-2017 (стр. 65):

Вспомните:

  1. Краткую запись задачи.
  2. Натуральные числа.
  3. Сложение натуральных чисел.
  4. Вычитание натуральных чисел.
  5. Деление натуральных чисел.
  6. Умножение натуральных чисел.

Ответ

№409 учебника 2018-2020 (стр. 74):


№409 учебника 2011-2017 (стр. 65):


Вернуться к содержанию учебника